体重减不下来?**出手了!
国 家喊你减重了!
近日,⌈减肥⌋竟然作为一项备受关注的话题,出现在全国两会这样的重要场合上!
“体重异常容易导致高血压、糖尿病、心脑血管、脂肪肝,甚至一部分的*也和体重异常有一定的关联。”
体重影响的不仅是美观,很多慢性病都跟体重超标息息相关,做好体重管理,也就离健康更近一步。
两会上,国 家卫健委主任雷海潮语重心长地劝大家重视体重管理。
并表示将推进“体重管理年”3年行动,力争通过3年左右时间改善部分人群体重异常的情况。

呼吁一出,立马冲上热搜。
不少网友调侃,“终于有国 家级项目我可以参与参与了!”
国 家卫健委还专门发布了《体重管理指导原则(2024年版)》、《成人肥胖食养指南(2024年版)》。


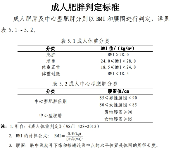
对照算一下,你超标了吗?
指南还专门列出了细化到不同地区的减肥食谱,东北、西北、华北、华东、华中、西南、华南,根据各地的饮食习惯,给出了个性化的饮食建议。
每个地区的人群都能找到自己喜欢的特色饮食。比如东北地区爱吃的铁锅炖鱼、菜包饭都在其中。

毕竟是国 家版减肥指南,其中囊括了很多细节化、有指导性的内容,比如:
细嚼慢咽,避免夜宵。按照蔬菜-肉类-主食的顺序进餐,有助于减少高能量食物的进食量。
每周进行150~300 分钟中等强度的有氧运动;抗阻运动(力量训练)每周2~3 天,每次 10~20 分钟。每周通过运动消耗能量2000kcal 或以上。
各种美味减肥食养方:铁皮石斛玉竹煲瘦肉、三豆饮、山药黄芪炖鸭肉汤、柚子皮茯苓炖牛尾骨……
另外,指南中也指出,可以从中医的角度进行体质辨证,确认肥胖的原因。

这里也从中医的角度,给出一些减肥方式供大家参考:
饮食调理:健脾祛湿,调和气血
1、饮食原则
忌寒凉油腻:避免冷饮、甜食、油炸食品,以免加重痰湿。
健脾利湿:多吃山药、薏米、茯苓、冬瓜、红豆等。
七分饱原则:避免暴饮暴食,减轻脾胃负担。

2、推荐食疗方
痰湿型肥胖(舌苔厚腻、易浮肿):荷叶山楂茶:荷叶3g、山楂5g、陈皮3g,煮水代茶饮,消脂化浊。
脾虚型肥胖(乏力、便溏):四神汤:山药、莲子、茯苓、芡实各10g,煮粥或炖汤,健脾祛湿。
气滞型肥胖(易胀气、情绪波动):玫瑰陈皮茶:玫瑰花5朵、陈皮3g,疏肝理气。

3、低热量食补
多吃高纤维食物:木耳、海带、燕麦。
晚餐清淡:冬瓜汤、芹菜粥,避免夜间积食。
运动建议:疏通经络,升发阳气
1、温和有氧运动
八段锦、太极拳:调节气血,适合体质虚弱者。缓慢舒展的动作可疏通经络,尤其推荐“调理脾胃需单举”式。
快走、慢跑:搭配深呼吸(腹式呼吸),提升阳气。
敲打胆经:沿大腿外侧(裤缝线)自上而下敲打,每天10分钟,促进代谢。

2、作息规律
早睡早起(避免熬夜伤肝,导致代谢紊乱)。
早晨7-9点(胃经当令)吃早餐,养护脾胃。
3、情志调养
压力大时按揉太冲穴(足背,第1、2跖骨间,疏肝解郁),避免情绪性进食。
穴位按摩:调节代谢,抑制食欲
丰隆穴(化痰要穴):外膝眼与外踝尖连线中点,每天按压3分钟。
天枢穴(调理肠胃):肚脐旁开2寸(三横指),顺时针揉按5分钟。

足三里(健脾益气):膝盖外膝眼下3寸,按压至酸胀感,增强脾胃运化。
带脉穴(瘦腰腹):侧腹部,第11肋骨游离端下方,双手叉腰向后推按,疏通腰腹气血。
中医外治法
1、针灸减肥
常用穴位:中脘(健脾胃)、天枢(促排便)、丰隆(祛痰湿)、带脉(瘦腰腹)。
原理:调节内分泌,抑制食欲,加速代谢。
2、拔罐与刮痧
针对局部肥胖(如腰腹、大腿),促进循环,改善水肿。推拿按摩
腹部顺时针揉腹(促进肠道蠕动),敲打胆经(大腿外侧)帮助排毒。
体质分型调理
1、痰湿型:
重点祛湿,忌甜食、牛奶,可艾灸中脘、阴陵泉。
2、气虚型:
避免剧烈运动,多用黄芪、党参煲汤补气。
3、阳虚型(怕冷):
生姜红枣茶温阳,艾灸关元、命门穴。

注意事项
不盲目节食:过度节食会损伤脾胃,反而加重痰湿。
避免过度出汗:中医认为“汗血同源”,大汗耗气伤阴。
循序渐进:每周减重0.5-1kg为宜,骤减易反弹。
免责声明:
1. 文章来源中标注带“中域教育”字样的版权归中域所有,如需转载请联系我们获得授权;
2. 转载文章已标明其真实来源,如涉及版权和其他问题,请联系我们删除。









