醒醒!鼓吹AI取代中医的人根本不懂:AI永远学不会人味!
日期:2025-02-28
来源:中域教育
阅读:630
谁能想到,*不容易被AI取代的医学领域,如今正在被AI疯狂入侵!
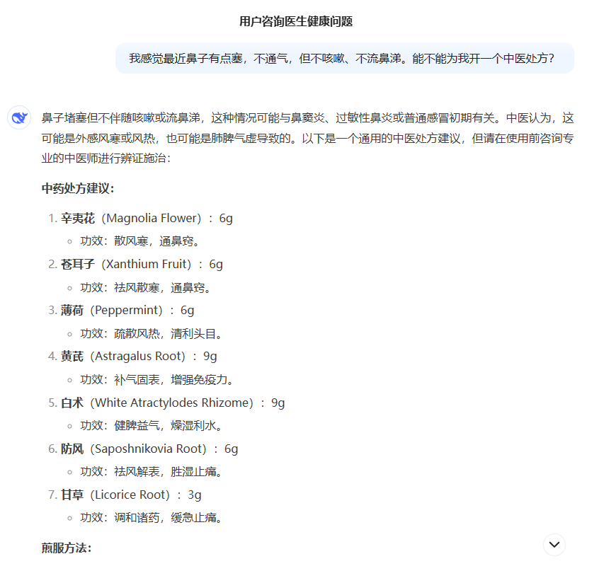
前有大量网友在DeepSeek上寻医问药,称其诊断准确度、药方合理程度不亚于主治医师。

后有AI中医机器人横空出世,面诊、舌诊、脉诊、问诊一步到位,老中医二十分钟看一个病号,机器人一分钟看二十个!

如今,就连医院都被AI平替了!上海近日上线了首家AI医院,42位AI医生24小时在线,覆盖内、外、五官、妇科、儿科、中医、心理等几乎全部科室和300多种疾病,完完全全的智能看诊。

想象一下未来的场景:
北京某智能医馆的中医AI机器人日接诊300人,而隔壁老中医诊所门可罗雀,“悬壶济世”的招牌在风中孤单飘摇;
“AI医学技术”专业成了爆款热门,传统中医专业高居冷门榜榜首,堪比当年一个系仅一根独苗的考古学……
当AI以“精准高效”之名攻城略地,人们开始思索:未来给我们把脉开方的会是算法,还是那双温热的手?

而我们必须清醒:有些领域,算法每前进一步,都是在践踏人性的底线!以医疗为代表的民生行业尤其如此!
如果让我来回答,AI会将来会大面积取代人工医疗,尤其是中医吗?
我的答案是:不会!现在不会,将来不会,永远不会!
为何AI永远取代不了“活生生的人”?




AI解不开五千年中医药的“文化密码”


未来生存指南:让人文光辉照亮AI前路



上一篇:
老花眼、白内障、青光眼,一不小心就会
下一篇:
二月二龙抬头,抢先剃喜头,吃龙角,开
免责声明:
1. 文章来源中标注带“中域教育”字样的版权归中域所有,如需转载请联系我们获得授权;
2. 转载文章已标明其真实来源,如涉及版权和其他问题,请联系我们删除。









